高考英语语法填空概述
高考英语语法填空是高考英语试卷中的一项重要题型,主要考察学生对英语基础语法知识的掌握程度。这一题型通常出现在高考英语试卷的客观题部分,每题分值一般在1到2分之间。语法填空题目的设置往往与实际生活场景相结合,旨在考察学生在真实语境中运用语法知识的能力。
常见语法填空题型及特点
高考英语语法填空题型多样,主要包括以下几种:
时态填空:考察学生对动词时态的掌握,如一般现在时、一般过去时、一般将来时等。
语态填空:考察学生对主动语态和被动语态的运用。
情态动词填空:考察学生对情态动词如can, may, must, should等的理解和使用。
冠词填空:考察学生对定冠词the和不定冠词a, an的区分和使用。
介词填空:考察学生对介词的用法,如in, on, at, under等。
连词填空:考察学生对连词的用法,如and, but, or, because等。
这些题型的特点在于,它们往往以单选题的形式出现,每个选项都包含一个语法知识点,考生需要根据语境和语法规则选出正确答案。
备考策略及技巧
为了更好地应对高考英语语法填空,以下是一些备考策略及技巧:
系统学习语法知识:考生应该系统学习英语语法,掌握各种语法知识点的用法和区别。
大量练习:通过大量的练习,考生可以熟悉各种语法填空题型,提高解题速度和准确性。
关注语境:在解题过程中,考生应关注句子语境,理解句子含义,从而更好地判断正确的语法选项。
总结归纳:对于常见的语法填空题型,考生应进行总结归纳,形成自己的解题思路和方法。
加强词汇积累:词汇是语法填空的基础,考生应加强词汇积累,提高词汇量。
实战演练与复习建议
在实际备考过程中,以下是一些实战演练与复习建议:
模拟考试:通过模拟考试,考生可以熟悉考试流程,提高应试能力。
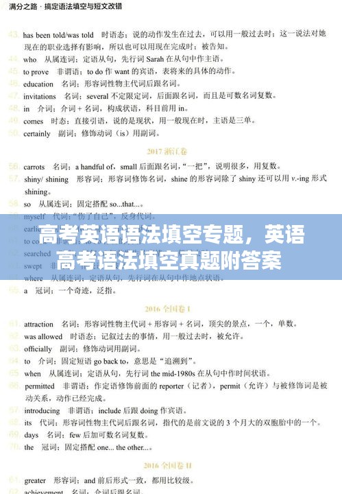
历年真题:研究历年高考英语语法填空真题,了解出题规律和常见考点。
错题分析:对做错的题目进行分析,找出错误原因,避免类似错误再次发生。
定期复习:定期复习语法知识,巩固所学内容,防止遗忘。
心理调整:保持良好的心态,避免考试焦虑,以最佳状态迎接高考。
结语
高考英语语法填空是高考英语考试的重要组成部分,考生在备考过程中应重视这一题型。通过系统学习语法知识,大量练习,关注语境,总结归纳,加强词汇积累,以及进行实战演练和定期复习,考生可以有效提高语法填空的解题能力,为高考英语取得好成绩奠定基础。
转载请注明来自四川春秋旅游有限责任公司锦绣路分社,本文标题:《高考英语语法填空专题,英语高考语法填空真题附答案 》













蜀ICP备17014439号-1
还没有评论,来说两句吧...